SiT92114 评估板:高性能 LVCMOS 超低抖动时钟缓冲器评估套件
1、 简介
SiT92114 评估板设计用于评估高性能 LVCMOS 超低抖动缓冲器 SiT92114。

图 1. SiT92114 EVK 电路板
2 、特性
1) 高性能 1:4
2) LVCMOS 时钟缓冲器
3) 引脚间偏移极低: <50 ps
4) 非常低的附加抖动: <50 ps
5) 电源电压:1.8 V 至 3.3 V
6) 3.3 V 容差输入时钟
7) FMAX = 200 MHz
8) 50 Ω 通道集成串行终端
3 、功能说明
SiT92114 是一款 4 输出 LVCMOS 时钟扇出缓冲器,具有低附加抖动,工作频率高达 200MHz。输出缓冲器可通过 1G 引脚启用/禁用。该器件采用 8 引脚 DFN (COL) 封装。

图 2. 功能概览
3.1. VDD 电源
SiT92114 采用 3.3 V/2.5 V/1.8 V VDD 电源供电。输出电平 LVCMOS (VOH) 参考其各自的 VDD 电源。
3.2. 输出使能
将 1G 拉至低电平,可强制输出在输入信号的下一个下降沿后进入低电平状态。只要 1G 为低电平,输出就保持低电平状态。1G 信号与所选输入时钟内部同步。这样就可以在输入时钟下降沿以无闪烁的方式禁用输出时钟。
表 1. 1G 功能

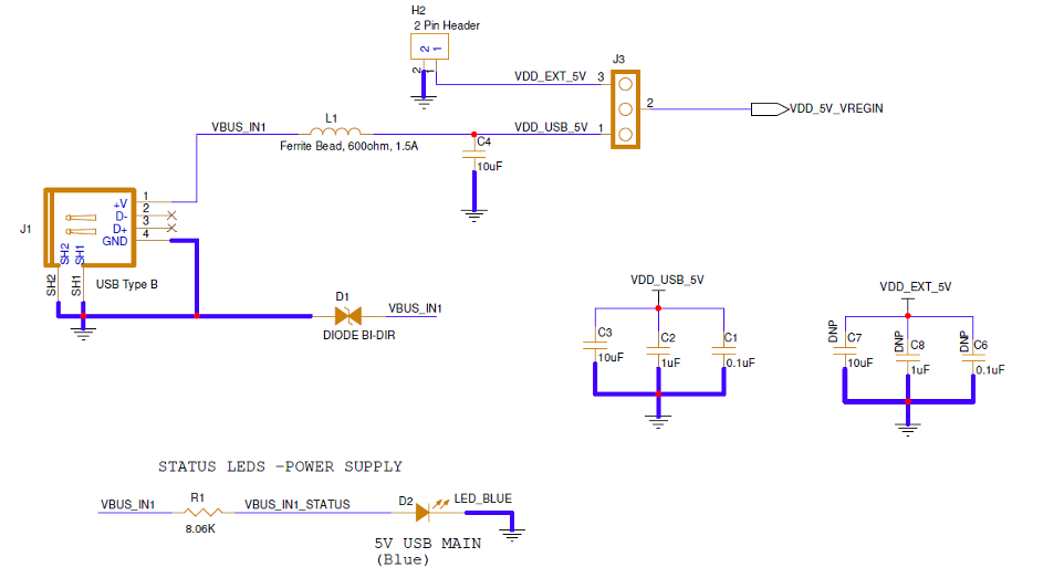
4 、电源连接
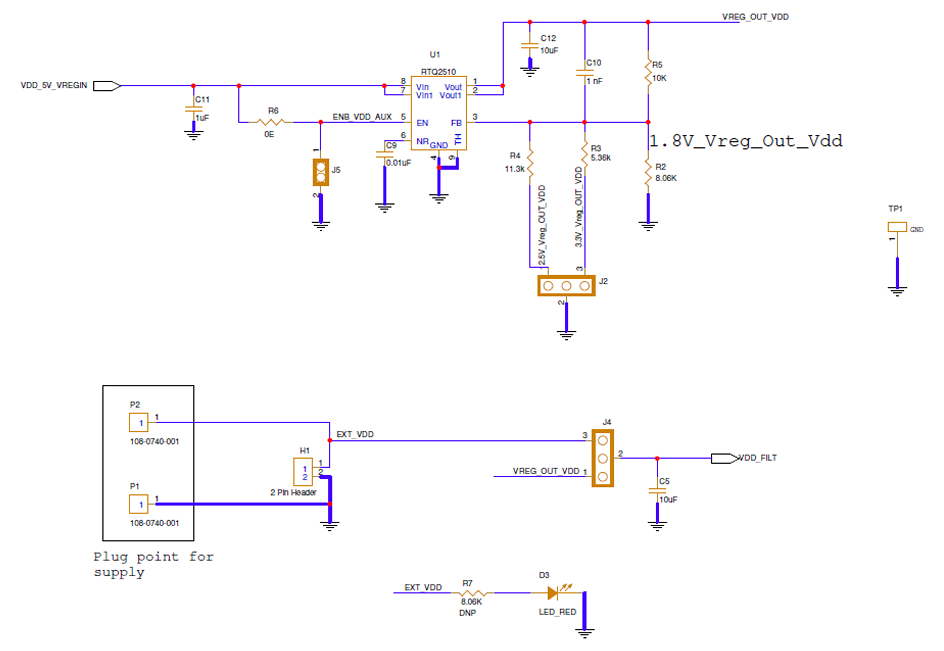
SiT92114 缓冲器采用单 VDD 供电。VDD 电源可以是 3.3 V ±5%、2.5 V ±5%、1.8 V ±10%。VDD 电源的设置如表 2 所示。
表 2. SiT92114 EVB 的电源连接

将 USB 电缆从 P /laptop SB 端口连接到 EV 的 SB 插座。 连接 USB 后,可以看到 ED 的 D2 发光。SiT92114 将使用板载 DO 在 VDD = 3.3 V 下启动。如表 3 所示,可通过跳线设置将 DO 编程为不同的电压电平。
表 3. 设置 VDD 电源电压

注释:
1) 跳线 J2 的连接请参阅示意图 1。
2) VDD 输出设置为 . 在 EV 的默认配置中,使用 DO 将 VDD 输出设置为 .
5 、在 EVK 中设置输出使能
控制输出使能的跳线设置如表 4 所示。
表 4. 控制时钟选择和输出使能的跳线设置

注意:J5 应保持默认状态:引脚与引脚之间,以便为板载 DO 供电。
6 、输入时钟配置
输入时钟为 SE 直流电,可通过 50 欧姆接地端接。因此,如原理图 7 所示,EVK 配置为 SE 输入时钟。

图 3. 输入时钟配置
7 、为直流耦合输入 LVCMOS 时钟配置 EVK
7.1. 使用 LVCMOS 驱动器驱动时钟输入(直流耦合)
单端时钟应直流耦合到 CLKIN。如图 4 所示。

图 4. 直流耦合单端 CMOS 输入时钟
8 、PCB 原理图
8.1. 原理图1

图 5. 示意图 1 - DUT 连接
8.2. 原理图 2

图 6. 示意图 2 - USB 连接
8.3. 原理图 3

图 7. 原理图 3 - VDD 电源
了解更多SIT92114的信息
了解更多时钟发生器的信息
了解更多网络同步/去抖时钟的信息
了解更多MEMS振荡器选型手册的信息

厂商技术支持
收藏网址
400-888-2483






