Elite MEMS Super-TCXOs常见疑问解答
1、术语
1.1 什么是晶体?
晶体(XTAL)是一种振动频率固定的被动谐振器。它可以是石英晶体或MEMS基的。这些设备用于作为集成了振荡电路(即片上时钟生成)的半导体IC的外部时钟参考。
1.2 什么是振荡器?
振荡器(XO)是一种使用谐振器和振荡电路产生时钟信号的主动设备。XO在不同地区也被称为OSC和SPXO。典型的XO频率稳定性(温度变化引起的频率变化)在±10至±100ppm之间。
1.3 什么是VCXO?
VCXO是一种电压控制振荡器,是一种主动设备。通过电压控制(VC),振荡器的输出可以在称为“拉伸范围”的指定范围内进行细微调整。VCXO通常用于电信、宽带、视频和仪器中的时钟同步。基于石英的VCXO的输出频率通常可以被拉伸或细微调整±50至±200ppm。石英VCXO的拉伸范围线性通常在5%至10%之间变化。MEMS VCXO支持高达±3600ppm的更大调谐范围,并且调谐范围线性度可达0.1%(比石英晶体好50倍),这使得实现同步环路更加容易。
1.4 TCXO是什么?
TCXO是一种温度补偿振荡器,是一种有源器件。这些设备通常在工作温度范围内具有±0.1ppm至±5ppm的频率稳定性。这些设备用于需要高精度时钟参考的应用,例如高性能电信和网络设备,包括小型蜂窝、同步以太网、光传输和GNSS模块。
1.5 OCXO是什么?
OCXO代表“恒温控制振荡器”。这些设备具有非常高的稳定性,通常优于±50ppb,更常见的范围是±5至±20ppb。OCXO通过将晶体和温度传感器/补偿电路封装在加热金属外壳中,形成一个相对恒温的烤箱来实现高稳定性。双烤箱OCXO(一个烤箱内还有一个烤箱)可以达到<±1ppb的稳定性。OCXO使用复杂的结构并消耗高功率,低等级OCXO的功率为350mW,双烤箱OCXO的功率为2.5W。OCXOs的性能不稳定,容易出现故障。
1.6 什么是 Stratum 3 ?
Bellcore GR-1288定义了5个Stratum层,用Clock for Synchronized Network来表示网络性能所需的参考时钟的固有精度。Stratum层级越低,时钟的精度越高。
• Stratum 1
• Stratum 2
• Stratum 3
• Stratum 4
Stratum 3时钟在20年内的自由运行稳定性为±4.6 ppm,在24小时内的保持要求为±0.37 ppm,包括所有条件下的频率误差。Stratum 3E是Stratum 3的更精确版本,具有与Stratum 3相同的±4.6 ppm自由运行稳定性,但具有±0.01 ppm的24小时保持规格,比Stratum 3精确37倍。TCXO已经取代OCXO成为Stratum 3时钟的主要选择,而OCXO目前用于Stratum 3E级别的稳定性。
1.7 什么是差分振荡器?
差分振荡器通常用于为10G/40G/100G以太网等高性能系统提供高频率(100 MHz以上)。与单端振荡器相比,差分振荡器利用两个相位正好相反的信号,从而消除共模噪声,从而实现更高的系统性能。差分振荡器用于高速系统,以确保最佳的信号完整性和对电源噪声或其他噪声源的鲁棒性。最常用的差分输出信号类型包括LVPECL、LVDS和HCSL;尽管CML在某些情况下也有使用。基于石英的差分振荡器通常具有±20 ppm至±100 ppm的频率稳定性。MEMS差分振荡器可以支持低至±2.5 ppm的稳定性,这对于需要频率偏移以确保最佳吞吐量的以太网设计来说是一个好处。
1.8 什么是特殊振荡器?
通过半导体技术,可以在上述有源振荡器电路中添加独特的功能。例如:
SSXO - 扩频振荡器,采用扩频技术来减少电磁干扰(EMI);
ISPXO - 系统内可编程振荡器,具有I2C/SPI接口,可以在系统中动态更改振荡器参数;
DCXO - 数字控制振荡器,通过数字方式精细调整振荡器输出频率,减少模拟噪声;
FSXO - 频率选择振荡器,允许用户从预先编程到设备中的多个频率中选择,并在系统中动态更改这些频率。
1.9 SiTime在其产品类别名称中使用“X”(例如TCXO)的原因是什么?
虽然SiTime的所有设备都使用MEMS技术而不是石英晶体技术,但我们没有将上述缩写中的“X”替换为“M”(代表MEMS),因为这些行业缩写已经在市场中存在了几十年,并与某些定时功能相关联。由于SiTime设备提供了相同或更好的功能,因此继续使用众所周知的产品类别名称和缩写可以减少混淆。
1.10 什么是Allan偏差(ADEV)?
Allan偏差是频率稳定性的时间域度量。与标准偏差相比,其主要优点是它对大多数噪声类型都收敛,因此广泛用于描述振荡器的频率稳定性。Allan偏差是连续测量的时间间隔内分数频率值的两样本偏差。从本质上讲,它量化了在一定时间间隔(称为平均时间)内平均频率的变化程度。Allan偏差可以以表格格式或相对于平均时间的图表形式给出。
2、产品、市场与技术概述
2.1 什么是Elite?
Elite是一款创新的MEMS定时平台,用于精密TCXO、VCXO和低抖动振荡器。该平台利用SiTime独特的双MEMS™架构和TurboCompensation™技术。基于Elite的精密超级TCXO和振荡器是专门为解决高性能应用中的深层次定时问题而设计的,例如电信和网络设备。Elite产品即使在存在环境应力的情况下也能提供最稳定的定时。在SiTime的Elite平台的帮助下,电信和网络设备可以在实际运行条件下提供最高的性能、最佳可靠性和最高的服务质量。
2.2 Elite是如何工作的?
Elite平台结合了世界上最精确的温度传感器、专有的温度补偿方案和低噪声频率合成器,以实现出色的动态稳定性、超低抖动、宽频率范围和可编程性。

Elite平台的三个关键要素包括:
• 坚固可靠且经过验证的TempFlat MEMS™技术可消除活动波动,使振动耐受性比石英晶振提高了30倍。
• 双MEMS温度传感器具有100%的热耦合,可实现40倍更快的温度跟踪,确保在气流和快速温度变化条件下实现最佳性能。
• 高度集成的混合信号电路,包括片上稳压器、温度到数字转换器(TDC)和低噪声PLL,可提供5倍更好的电源噪声抑制能力、30微开尔文的温度分辨率(比石英晶振高10倍)、支持1至700兆赫的任何频率以及0.23 ps的抖动。
2.3 哪些市场受益于Elite产品?
Elite产品非常适合网络、服务器、存储和电信(NSST)设备。Elite产品还适用于其他高可靠性应用,如测试仪器、智能电网、汽车ADAS的高精度GNSS/GPS定位、航空电子、勘测和精准农业。
2.4 Elite市场的规模有多大?
Elite平台针对NSST应用。所有用于NSST的频率控制产品(如谐振器(X)、晶体振荡器(XO)、压控晶体振荡器(VCXO)、温度补偿晶体振荡器(TCXO)和专用振荡器)的总可用市场(TAM)超过15亿美元。
2.5 Elite平台推出时有哪些产品可供使用?
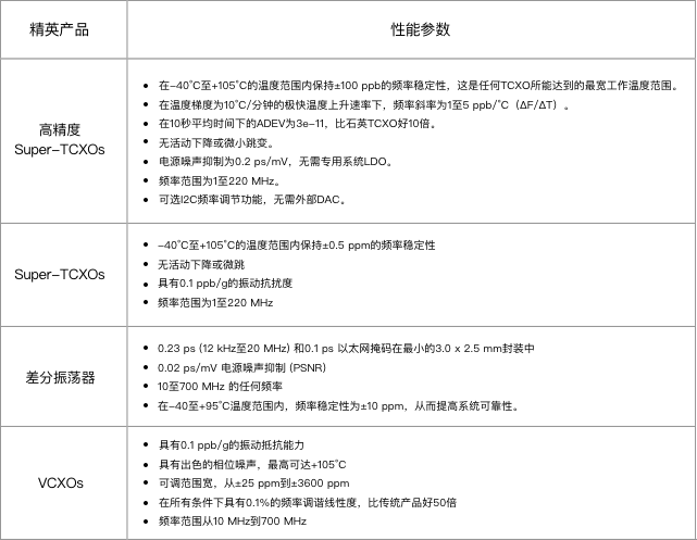
Elite平台推出的产品包括四个产品系列:
• 用于无线、有线和时间同步应用的精密超级TCXO
o 1至220 MHz,±0.1 ppm至±2.5 ppm稳定性,+105 °C
• 用于GNSS、工业和汽车应用的超级TCXO
o 1至220 MHz,±0.5 ppm至±2.5 ppm稳定性,+105 °C
• 10G/40G/100G应用的超低抖动差分振荡器
o 10至700 MHz,以太网0.1 ps抖动,+95 °C
• 高温、高精度TCXO
o 1至220 MHz,±0.5 ppm至±2.5 ppm稳定性,+125 °C适用于RF无线电、视频广播、无线中继器和其他工业应用的高可靠性差分VCXO,频率范围为10至700MHz,具有0.1 ppb/g的振动抵抗能力,最高工作温度为+105°C,可调范围宽,从±25 ppm到±3600 ppm。
2.6 基于精英产品的关键差异化因素是什么?
每个精英家族针对特定应用提供独特的差异化特性:

2.7 精英系列产品的主要特点和规格是什么?

2.8 SiTime的Elite产品如何融入现有的产品组合?
Elite产品的初始发布将MEMS定时技术应用于NSST(网络、服务器、存储、电信)、汽车和高精度GNSS以及测试仪器等应用领域。
±0.1-ppm精度的超级TCXO将MEMS精密振荡器的应用扩展到小型蜂窝、IEEE 1588、同步以太网和光传输等领域,这些领域需要满足Stratum-3兼容性和动态性能,以确保系统级性能的可靠性。 ±0.5-ppm的超级TCXO满足工业和汽车GNSS系统的可靠性和性能要求,具有动态稳定性。这些产品即使在面对常见环境应力的情况下也能实现更精确的定位和更快的卫星捕获。
Elite超低抖动差分振荡器与我们现有的差分产品互补,适用于需要0.1至0.3 ps抖动的高速数据通信。
高性能、高可靠性的Elite VCXO针对无线中继器、CMTS(电缆调制解调器终端系统)和广播系统等应用,而SiTime现有的VCXO则专注于音频和工业应用。
2.9 Elite产品的可用性如何?
现已向合格客户提供Elite超低抖动差分振荡器和高温VCXO的工程样品。Elite超级TCXO的样品计划于2017年上半年发布。
2.10 哪些应用受益于Elite产品?
• Elite超级TCXO和振荡器的卓越动态性能和整体环境耐受性使其成为网络、服务器、存储和电信(NSST)领域高可靠性应用的理想选择。这些应用的例子包括:
• 暴露在快速温度变化的室外设备
• 采用风扇冷却且受不可预测和波动气流影响的系统
• 受到高振动影响的杆式或路边系统
• 容易因板弯曲和变形而导致数据包丢失的数据中心和中央办公室(CO)设备
• 功率消耗仅为OCXO三分之一的IEEE 1588系统中的OCXO替代品。
Elite产品也是关键任务应用的理想选择,例如基于gnss的ADAS和建筑和农业系统中的高精度定位。
2.11 精英平台及其产品实现了哪些行业首创?
精英产品率先提供了以下功能:
在105°C的操作温度下,±0.1 ppm的稳定性,温度变化速率为10°C/min
OCXO级别的±1至±5 ppb的温度频率斜率(ΔF/ΔT),使精英超级TCXO能够在IEEE 1588应用中替代OCXO
在存在气流和温度扰动的情况下,保持相同的ADEV和漂移规格(TDEV和MTIE)
I2C接口和数字频率调谐,分辨率为0.1 ppb,提高了调谐精度并减少了外部组件需求(无需外部DAC)
无需专用LDO(精英振荡器可以共享电路板上的任何开关电源)(降低成本,简化设计)
完全消除任何可能导致掉线或链路丢失的活动峰值和微小跳变
输出频率在1 MHz至220 MHz之间,同时保持±0.1 ppm的稳定性
SOIC-8引线封装,提供更好的抗冲击和振动性能,最佳的焊点可靠性和低成本的可视或光学检查
在3.2 x 2.5 mm的小封装中实现0.23 ps的LVPECL、LVDS或HCLS输出抖动,为小型封装应用(如SFP模块)提供高频、低抖动的时钟参考
3.0 Elite Super-TCXO 概述
3.1 Elite Super-TCXO 系列由哪些设备组成?
Elite Super-TCXO 系列最初包含五个具有不同频率稳定性等级和频率覆盖范围的设备:

所有 Elite Super-TCXO 都具有出色的动态性能,可在常见的环境危害下提供最稳定的定时。此外,所有 Elite Super-TCXO 都具有 VC-TCXO 操作模式,具有可编程的±6.25 ppm、±12.5 ppm 和±25 ppm 的拉伸范围。
3.2 为什么称这些设备为 Super-TCXOs?
Super-TCXOs 在实际运行条件下具有出色的动态性能。石英 TCXO 的一个关键问题是在常见的环境条件下无法满足系统性能规格。Elite Super-TCXO 经过精心设计,可在受到震动、振动、气流和噪声电源等环境危害的情况下保持规定的性能规格,例如稳定性、相位噪声、抖动和艾伦偏差。Elite Super-TCXO 的动态稳定性使系统在直接影响用户体验的条件下仍能保持稳定的性能,例如最小化移动电话通话中断。
3.3 使用Elite Super-TCXO的主要客户受益是什么?
• 在所有条件下减少掉线和链路丢失
• 通过消除TCXO故障降低现场服务费用
• 利用最佳特性和性能简化系统设计
3.4 Elite Super-TCXO针对哪些应用?
• SONET/SDH的Stratum 3和Stratum 4
• 同步以太网(G.8262,选项1和2)
• 小型基站和毫微微基站
• 同步以太网
• IEEE 1588
• 光传输(OTN、OLT等)
• 微波回程
• CMTS(有线头端和视频分发设备)
• COSPAS / SARSAT
• 宽带卫星
• 测试仪器
• 工业GNSS
• GNSS-自动驾驶
3.5 Elite Super-TCXO在这些应用中解决了哪些客户问题?
IEEE 1588应用通常使用体积庞大、功耗高的OCXO,需要在PCB布局和系统位置等方面进行特殊考虑,以确保最佳性能。与石英基OCXO相比,Elite Super-TCXO的尺寸减少了一半,功耗降低了三分之一。Elite Super-TCXO可以放置在PCB的任何位置,简化了系统设计。
在许多类型的室外设备(如小型基站和微波回程)中,石英振荡器在受到温度扰动或气流影响时无法保持精度和稳定性。精英级超稳TCXO在所有运行条件下都能提供稳定的定时,从而实现最佳的系统级性能。
在工业和汽车GNSS应用中,当GNSS接收机振荡器受到温度变化引起的震动、振动和活动下降的影响时,定位精度很难保持。Elite产品消除了活动下降,并具有出色的抗震动和振动能力。Elite超稳TCXO使GPS系统能够在任何环境应力下保持定位精度并改善卫星锁定时间。
3.6 SiTime收到的关于Elite超稳TCXO的客户反馈是什么?
• 在所有条件下都具有出色的相位噪声性能,这对于GPS应用至关重要
• 无与伦比的动态性能,这是确保在现实生活中的实际运行条件下实现系统级性能的关键,这是石英TCXO长期存在的一个问题
• 消除活动下降和微小跳变可确保系统在任何温度下都能保持性能,无需进行昂贵的外来TCXO测试
• 数字功能,如I2C,可实现物料清单(BOM)的减少和设计简化
• 出色的电源噪声抑制性能可通过消除专用LDO实现物料清单的减少
3.7 精英超稳TCXO与石英TCXO相比有哪些关键差异?
精英超稳TCXO能够在空气流动、快速温度变化、机械冲击、振动、电磁干扰和电源噪声等环境下提供稳定的时钟信号。精英产品还具有许多特点,例如通过I2C进行数字控制,可提供多协议支持并简化系统设计。
3.8 关键电信规格(如ADEV、TDEV和MTIE)而言,精英超稳TCXO的动态性能如何?
精英超稳TCXO经过设计,能够抵抗空气流动、热冲击和振动等环境应力。以下是精英动态性能的示例,展示了其与同类最佳±50 ppb石英TCXO在采用许多CPU系统中常用的标准冷却风扇的空气流动环境下的性能差异。

IUTU-T G.8262选项2.0 1 Hz带宽符合性掩模
3.9 Elite Super-TCXO是如何实现其动态性能的?石英TCXO可以做到吗?
Elite Super-TCXO采用了创新的双MEMS架构和TurboCompensation技术,旨在提供卓越的动态性能。
这种架构的底层是世界上最精确的硅温度传感器。这种温度感应方案由两个在相同硅片上制造的MEMS谐振器组成(这是只有在半导体中而不是在石英晶振中才能实现的独特构造)。其中一个设计为温度特性平坦;第二个MEMS谐振器对温度变化敏感,并作为温度传感器使用。这两个谐振器之间的频率比提供了对谐振器温度的精确读数,分辨率为30微开尔文。
这种双MEMS设计消除了谐振器和温度传感器之间的热梯度。由于两个谐振器都物理上位于同一硅片的基板上,因此它们之间有100%的热耦合,因此MEMS谐振器和MEMS温度传感器之间没有延迟。

精英级超高稳TCXO采用了创新的双MEMS架构,并配备了涡轮补偿功能,旨在提供出色的动态性能。这种架构的基础是世界上最精确的硅温度传感器。这种温度测量方案由两个在相同硅片上制造的MEMS谐振器组成(这种独特的结构只有在半导体中才可能实现,而不可能在石英晶振中实现)。其中一个设计为温度变化时频率特性平直;第二个MEMS谐振器对温度变化敏感,并作为温度传感器使用。这两个谐振器之间的频率比提供了对谐振器温度的准确读数,分辨率为30微开尔文。这种双MEMS设计消除了谐振器和温度传感器之间的热梯度。由于两个谐振器都物理上位于同一硅片基板上,因此它们之间具有100%的热耦合,因此MEMS谐振器和MEMS温度传感器之间不存在延迟。

石英谐振器与温度传感器之间的物理隔离会导致热滞后,从而导致频率补偿误差,尤其是在快速的热瞬态情况下。因此,石英TCXOs在受到气流或温度扰动时会产生突然且较大的频率瞬变。Elite DualMEMS架构提供了与石英不同的额外动态性能提升:
• 出色的抗冲击和振动能力,因为MEMS谐振器的尺寸较小——MEMS谐振器通常是石英谐振器质量的1/3000 。
• 消除了活动凹槽和微小跳变,因为MEMS谐振器没有多余的模式 。
• 更好的老化特性,因为MEMS谐振器没有已知的老化机制。
• 更好的对供电电压波动(VDD灵敏度)和噪声的免疫力,由于精心设计的内部电压调节链。
3.10 为什么Elite产品的VDD灵敏度比石英TCXO好很多?
Elite产品在VDD灵敏度方面优于石英TCXO有以下两个原因。第一个原因是CMOS IC的设计,它具有两级电源调节电路,能够提供更好的电源噪声抑制能力,对VDD变化的敏感度也更低。第二个原因是Elite产品的温度感应能力,这是Elite平台设计的根本优势。对于石英TCXO来说,功率消耗的变化会导致VDD灵敏度的变化。
VDD的变化会引起功率消耗的瞬态变化,影响芯片的热自加热,从而导致芯片温度的变化。这会使温度传感器感应到温度变化,温度补偿电路将试图对其进行补偿。然而,因为石英TCXO中的晶体谐振器距离温度传感器有一定距离,它与谐振器没有良好的热耦合,从而在温度传感器和谐振器之间造成温度梯度。这反过来又会导致频率误差。在采用双MEMS设计的Elite产品中,温度传感器与主谐振器位于同一芯片上。这使得温度传感器与主谐振器之间具有非常好的热耦合,温度测量始终准确,并且对芯片上功率变化的响应非常迅速。与石英产品相比,Elite产品的总频率变化要小得多,而且在瞬态响应过程中的过冲和下冲也显著降低。
3.11 SiTime未来的路标是什么?
由于市场需求,±100 ppb的Super-TCXO是第一款投入生产的产品。SiTime计划开发比±100 ppb更稳定的产品。有关更多信息,请与SiTime代表联系。
4.0 精英级Super-TCXO技术细节
4.1 Elite Super-TCXO是如何包装的?
Elite Super-TCXO采用6.0 x 4.9 mm SOIC-8封装,这是一种表面贴装的小型封装集成电路。
4.2 SOIC-8封装有哪些优点?
与精密TCXO的传统陶瓷封装相比,SOIC-8封装具有以下优点:
• 鸥翼式引线作为器件与电路板之间的应力缓冲器,可以防止板级应力影响器件,例如由于板弯曲或温度变化引起的膨胀/压缩。此外,这种引线设计提供了最佳的焊点可靠性,并允许进行低成本的视觉或光学检查。
• SOIC-8是使用最广泛的半导体封装之一,具有巨大的安装容量,确保了供应的连续性和最佳的交货时间。
4.3 使用I2C可以多快地改变频率?
而相位噪声有何影响?数字式低带宽同步环路中的相位噪声不会受到影响,因为精细的0.1 ppb PLL分辨率和每秒10 kHz的快速更新率。与传统的VCTCXO相比,数字式相位噪声抑制技术具有以下两个优点:
• 消除了靠近相位噪声的模拟VCXO噪声
• 消除了将数字控制转换为模拟控制电压所需的外部DAC或PWM Elite产品的在系统可编程性可提高抗噪声能力并降低物料清单(BOM)成本。

如上图所示,基于石英的设计需要DAC,而基于MEMS的设计则不需要DAC。
4.4 有无滤波器?
对于所有常见的TCXO频率,滤波器的估计值为<100 dBc/Hz,可满足所有应用需求。
4.5 Elite Super-TCXO的老化性能与石英TCXO相比如何?
Elite Super-TCXO的老化性能明显优于同类石英器件,因为MEMS谐振器没有已知的老化机制。在MEMS振荡器中,老化主要来自CMOS IC和电子电路与封装之间的相互作用。这可以通过优化CMOS和封装设计来控制。
4.6 我需要为Elite Super-TCXOs配备专用的LDO稳压器吗?
Elite Super-TCXOs不需要专用的LDO稳压器,因为它们具有多级内部电压调节功能,从而具有出色的电压变化和电源噪声抗扰度。由于Elite产品具有出色的电源噪声抑制(PSNR)性能,因此任何板载开关电源都可以用于为Super-TCXO供电。

相比之下,石英振荡器容易受到电源噪声的影响,需要配备专用的LDO稳压器
5.0 应用场景
5.1 哪些应用受益于Elite精密超级TCXO及其动态性能和数字频率控制功能?
Elite Super-TCXO的典型应用包括:
• SONET/SDH的Stratum 3和Stratum 4
• 同步以太网(G.8262,选项1和2)
• 小型基站和毫微微基站
• 同步以太网
• IEEE 1588
• 光传输(OTN、OLT等)
• 微波回程
• CMTS(有线头端和视频分发设备)
• COSPAS / SARSAT
• 宽带卫星
• 测试仪器
• 工业GNSS
• GNSS-自动驾驶
5.2 SiTime是如何提供这些优势的呢?
• 精英平台基于SiTime独特的双MEMS架构和TurboCompensation技术。它旨在提供超越石英技术的动态性能。MEMS固有的优势包括以下几点:
• 在105°C的工作温度下,温度变化为10°C/min时,稳定性为±0.1 ppm
• OCXO级别的频率温度特性,在温度变化为10°C/min时,频率温度斜率为±1至±5 ppb(ΔF/ΔT),使其能够在IEEE 1588应用中替代OCXO
• 出色的动态性能,在空气流动和温度扰动的情况下,保持相同的ADEV和漂移规格
• I2C接口和数字频率调节,分辨率为0.1 ppb,提高调节精度并减少外部组件需求(无需外部DAC)
• 无需专用LDO。精英级产品可以在电路板上共享任何开关电源,从而降低成本并简化设计。
• 不会出现导致掉线或链路丢失的活动下降或微小跳变。
• 频率范围为1 MHz至220 MHz,可实现灵活的频率规划,以实现最佳系统级性能。
• SOIC-8引线封装,提供更好的冲击和振动耐受性,最佳的焊点可靠性,并可实现低成本的视觉或光学检查。
5.3 精英级超稳TCXO可以在IEEE 1588应用中代替OCXO吗?
是的,在某些情况下,精英级超稳TCXO可以在启用SyncE、GNSS或其他源同步的IEEE 1588边界时钟或SFP主时钟中作为OCXO的替代品。在这种实现方式中,ΔF/ΔT(温度变化引起的频率变化)是IEEE 1588环路中保持时间误差规格的最关键参数。精英级超稳TCXO具有100 ppb的频率稳定性,ΔF/ΔT在1至2 ppb/°C之间,与Stratum 3E OCXO类似,可以在不使用OCXO的情况下使用。传统的石英TCXO无法在这些情况下使用,因为其ΔF/ΔT通常在20至200 ppb/°C的范围内,比精英级产品差100倍。与OCXO相比,Elite Super-TCXO具有以下优点:
• 功率消耗降低3倍至10倍
• 体积减小2倍至5倍
• 时间精度提升1000倍以上(100毫秒 vs. 分钟和小时)
• 可靠性和一致性更佳
5.4 Super-TCXO在这些应用中提供了哪些功能?
Super-TCXO为定时子系统提供稳定的、准确的参考时钟。它们用于满足系统支持的特定通信协议和标准所规定的频率稳定性和保持要求。
例如,Elite Super-TCXO可用于SDH或SyncE实现中,以在不同的网络元素之间提供必要的频率同步,防止丢帧和/或包。在小型蜂窝网络中,Elite Super-TCXO为基带和收发器SOC提供频率和相位对准。在两种情况下,Super-TCXO为本地系统提供了在失去主时钟源(如GPS时钟、SyncE时钟或IEEE 1588)后的一定时间内继续运行所需的保持能力。
5.5 精英级超稳TCXO在网络和电信应用中是如何使用的?
精英级超稳TCXO通常用作高度精确的地方参考时钟。有两种实现场景:
• 精英级超稳TCXO可以直接将时钟信号输入到小型基站基带芯片、无线收发器或同步时钟SOC中。
• 或者,精英级超稳TCXO可以作为多输出PLL的参考时钟,为整个系统生成所需的所有频率。
超稳TCXO带有可由工厂编程的电压控制选项(VCTCXO),该设备将在闭环模式下锁定到另一个时钟或在开环模式下用于定期校准目的。
5.6 精英级超稳TCXO的动态性能如何影响系统级性能?
网络密度化正在推动设备在地下室、路边、屋顶和杆子等无控制环境的快速部署。设备的机架密度也在继续增加,SOC变得更热,并且有多个高功率冷却风扇相互靠近。精密定时元件现在必须在高度恶劣的环境中工作,存在高温、热冲击、振动和不可预测的气流。服务提供商公开质疑传统的石英技术是否能够应对这一挑战。相反,基于MEMS的Elite Super-TCXO能够抵抗快速气流或温度变化、冲击和振动等环境应力。
Elite出色的动态性能使电信和网络系统能够在恶劣的工作环境中保持相同的服务质量。这种动态性能使Elite Super-TCXO在任何工作条件下都能几乎不降低近端相位噪声、ADEV、MTIE和TDEV的性能。这确保了系统的正常运行,例如:
• 不受任何干扰的持续GPS锁定
• SyncE无链路或包丢失
• 小基站中减少掉话对于关键的电信规格
5.7 精英级超TCXO的性能如何与同类最佳石英TCXO进行量化对比?
对于关键的电信规格,精英级超TCXO具有:
• 线性范围提升50倍
• ADEV提升38倍
• TDEV提升10倍
• 相对于供电电压的频率稳定性提升10倍
• MTIE提升7倍
• ΔF/ΔT提升5倍
• 频率覆盖范围扩大4倍
• 电源噪声抑制能力提升2倍
5.8 I2C/SPI是如何使用的?这种独特的功能有哪些好处?
I2C/SPI可以用来代替传统的电压控制功能,以数字方式精确调节系统SOC的输出频率。这种在石英TCXO中不可用的新功能提供了许多好处。
• 通过消除SOC和TCXO之间的DAC(数模转换器),可以减少物料清单(BOM)。使用石英TCXO时,通常需要一个DAC将数字控制转换为模拟控制电压。
• 输出频率可以以0.1 ppb的步长进行精细调节,或设置为1 MHz至220 MHz之间的任何频率。这种灵活性和精度水平为新应用和体系结构提供了可能性。
• 消除了电压控制信号上的噪声干扰,提高了频率调节精度和系统性能。
6.0 竞争与数据
6.1 竞争对手是谁?
Rakon和Vectron一直是电信和网络应用中精密TCXO的两大供应商。其他供应商包括爱普生、TXC、NDK、京瓷和Connor Winfield。
此外,Elite Super-TCXO的动态稳定性能使其适合在新兴应用(如IEEE 1588和4G/5G小型基站)中取代OCXO。
6.2 Elite Super-TCXO的相位噪声和相位抖动与竞争对手相比如何?
Elite Super-TCXO的相位噪声是关键的差异化因素,特别是在存在常见环境应力的系统中。下面的图表比较了Elite Super-TCXO在振动条件下的相位噪声与石英TCXO的相位噪声。Elite的性能要好20倍,通过减少掉话,显著改善移动服务质量(QoS)。在有线应用(如OLT、DSL/G.fast和SyncE)中,Elite的振动抵抗能力可以显著减少数据链路的损失,确保即使在安装在路边或靠近高密度冷却风扇等高振动环境中时也能实现高数据吞吐量。
振动测试基于Mil-STD-883F Method 2026标准,频率范围为15Hz至2KHz,总振动加速度为7.5g rms。

Elite Super-TCXO还提供了出色的相位抖动集成度:
• 12 kHz至20 MHz频率范围内的0.23 ps集成RMS相位抖动
• 10G/40G/100G以太网屏蔽下的0.1 ps集成RMS相位抖动
了解更多高精度温补振荡器的信息
了解更多MEMS振荡器选型手册的信息

厂商技术支持
收藏网址
400-888-2483






