SiT92112评估板:高性能LVCMOS超低抖动时钟缓冲器
1 、简介
SiT92112 评估板设计用于评估高性能 LVCMOS 超低抖动缓冲器 SiT92112。

图 1 SiT92112 EVK 电路板
2 、特性
1) 高性能 1:2
2) LVCMOS 时钟缓冲器
3) 引脚间偏移极低: <50 ps
4) 非常低的附加抖动: <50 ps
5) 电源电压:1.8 V 至 3.3 V
6) 3.3 V 容差输入时钟
7) FMAX = 200 MHz
8) 50 Ω 通道集成串行终端
3 、功能说明

图 2 功能框图
3.1. VDD 电源
SiT92112 采用 3.3V/2.5V/1.8V VDD 电源供电。输出电平 LVCMOS (VOH) 参考其各自的 VDD 电源。
3.2. 输出使能
将 1G 拉至低电平,可迫使输出端在输入信号的下一个下降沿后进入低电平状态。只要 1G 为低电平,输出就保持低电平状态。1G 信号与所选输入时钟内部同步。这样就能在输入时钟下降沿以无闪烁的方式禁用输出时钟。
表 1 1G 功能

4、 电源连接
SiT92112 缓冲器采用单 VDD 供电。VDD 电源可以是 3.3 V ±5%、2.5 V ±5%、1.8 V ±10%。VDD 电源的设置如表 2 所示。
表 2 SiT92112 EVB 的电源连接

将 USB 电缆从个人电脑/笔记本电脑的 USB 端口连接到 EVK 的 USB 接口。连接 USB 后,用户可以看到 LED D2 发光。SiT92112 将使用板载 LDO 在 VDD= 3.3V 电压下启动。如表 3 所示,可通过跳线设置将 LDO 编程为不同的电压水平。
表 3 设置 VDD 电源电压

注释:
1) 跳线 J2 的连接请参阅示意图 1。
2) 在 EVK 的默认配置中,使用 U1 LDO 将 VDD 输出设置为 3.3V。
5 、在 EVK 中设置输出启用
控制输出使能的跳线设置见表 4。
表 4:控制时钟选择和输出使能的跳线设置

注意:J5 应保持默认状态:引脚 1 和引脚 2 之间,以便为板载 LDO 供电。
6 、输入时钟配置
输入时钟为 SE 直流电,可通过 50 欧姆接地端接。因此,如原理图 7 所示,EVK 配置为 SE 输入时钟。

图 3 输入时钟配置
7 、为直流耦合输入 LVCMOS 时钟配置 EVK
7.1. 使用 LVCMOS 驱动器驱动时钟输入(直流耦合)
单端时钟应直流耦合到 CLKIN。如图 4 所示。

图 4 直流耦合单端 CMOS 输入时钟
8 、PCB 原理图
8.1. 原理图1

图 5 原理图 1 - DUT 连接
8.2. 原理图 2

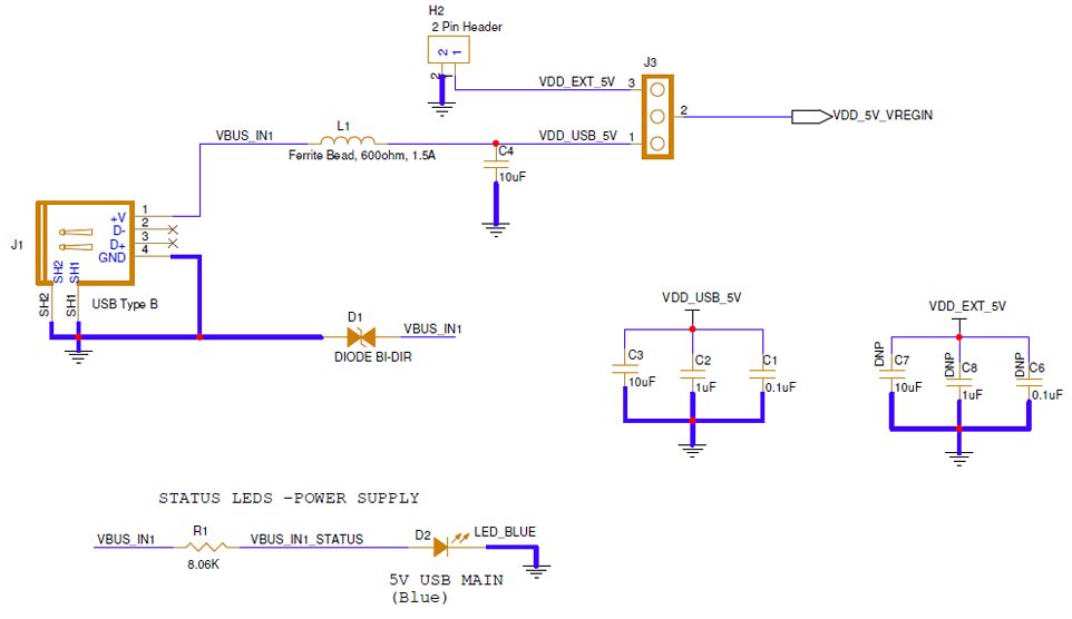
图 6 原理图 2 - USB 连接
8.3. 示意图3

图 7 原理图 3 - VDD 电源
了解更多SIT92112的信息
了解更多时钟发生器的信息
了解更多网络同步/去抖时钟的信息
了解更多MEMS振荡器选型手册的信息

厂商技术支持
收藏网址
400-888-2483






