SiT6760EB评估板:支持SiTime SiT9501和SiT937x差分振荡器的多种输出信号选项
1 、简介
SiT6760EB 评估板 (EVB) 是一种简单易用的工具,可对 SiTime SiT9501 和 SiT937x 差分振荡器进行元件级性能评估。EVB 与安装在板上的 3.2 mm x 2.5 mm 6 引脚 QFN 封装的差分振荡器一起交付给客户。振荡器在出厂前已根据订购部件号进行了预配置。
SiT6760EB 支持 SiTime SiT9501 和 SiT937x 差分振荡器的所有输出信号选项,如 LVPECL、LVDS、HCSL、低功耗 HCSL 和 FlexSwing™。有关特定信号选项的更多信息,请参阅产品数据表。
2 、电路板概述
SiT6760EB EVB 是一块 2 x 2 英寸的印刷电路板(图 1)。EVB 上唯一的有源器件是 SiTime 差分振荡器。电路板包含表 1 所述的输入和输出连接器、电源旁路网络(位于电路板背面)和可配置的通用差分输出终端网络。
为提高信号完整性,可配置通用差分终端网络的设计将存根和迹线阻抗失配降至最低。由于它包含多种端接配置,因此一些电阻器占位符具有双重用途,可以容纳电容器。例如,R12 在一种配置中可以是 0 欧姆电阻,而在另一种配置中可以是 0.1uF 电容。第 3 节介绍了出厂时 EVB 的配置。
完整的详细示意图见附录 A。

图 1:SiT6760EB
表 1:输入/输出连接器 说明

注:振荡器引脚 1 的位置在丝印上用圆点标出。
3 、标准运输配置
为简化 SiTime 差分振荡器的评估,SiT6760EB 随附装配选件,该选件可将 EVB 直接连接到具有 50 欧姆输入的测量设备,如高速示波器。必须使用相同长度的 SMA 电缆连接 EVB 的真输出和互补输出,否则,由于电缆中的信号延迟不等,差分输出之间会出现不希望出现的信号偏移。
默认出货配置取决于特定输出信令类型的要求。本节将介绍每种信令类型的默认出货配置。
3.1 LVPECL、FlexSwing 和 LVDS 运输配置
LVPECL、FlexSwing 和 LVDS 输出驱动器具有相同的装运配置,可直接连接到具有 50 欧姆输入的仪器。EVB 上的端接非常简单,由一对与差分输出串联的 0.1-uF 电容组成(图 2)。此配置假定测量仪器具有内置 50 欧姆端接,从而完成了差分驱动器的交流耦合端接。

图 2:LVPECL、FlexSwing 和 LVDS 交流耦合终端,用于直接连接到 50 欧姆输入的仪器

图 3:LVPECL、FlexSwing 和 LVDS 标准运输配置示意图。NL 表示不应加载的元件。请注意,电阻脚位 R12 和 R15 应加载 0.1-uF 电容器
3.2 HCSL 运输配置
HCSL 输出驱动器配置可与仪器直接连接,其 50 欧姆输入由一对 33 欧姆电阻组成,与差分输出串联(图 4)。此配置假定测量仪器具有内置 50 欧姆终端,可完成 HCSL 驱动器的直流耦合终端。
与标准 HCSL 驱动器相反,低功率 HCSL 驱动器不应直接连接到 50 欧姆的仪器输入端,因为它会出现信号衰减,不符合数据表规格。

图 4:HCSL 直流耦合终端,用于直接连接 50 欧姆输入的仪器

图 5:HCSL 标准装运配置示意图。NL 表示不应装载的组件
4 、相位噪声和相位抖动测量
在使用只有单端输入的仪器(如频谱分析仪或相位噪声分析仪,如 Keysight Technologies E5052B 信号源分析仪)测量相位噪声时,可以方便地将一个差分输出连接到设备上,并在另一个输出上应用假端接以平衡负载。这种方法通常能得到可接受的结果,但在低噪声设备中,当偏移超过 10 MHz 时,相位噪声测量可能会出现几个 dB 的本底噪声衰减。
为解决这一问题,建议使用平衡-不平衡(平衡器)变压器,将差分信号转换为单端信号,而不会降低性能。该平衡器接收差分输入,并产生单端输出,即 OUTP 和 OUTN 之间的差值。差分对单个导体上的共模噪声在平衡器内被衰减。
SiTime SiT6801EB 平衡板可与 SiT6760EB 配合使用,如图 6 所示。有关测量相位噪声的更多信息,请参阅应用说明 AN10067。

图 6:SiT6760EB(左)和 SiT6801EB 连接,用于相位噪声和相位抖动测量
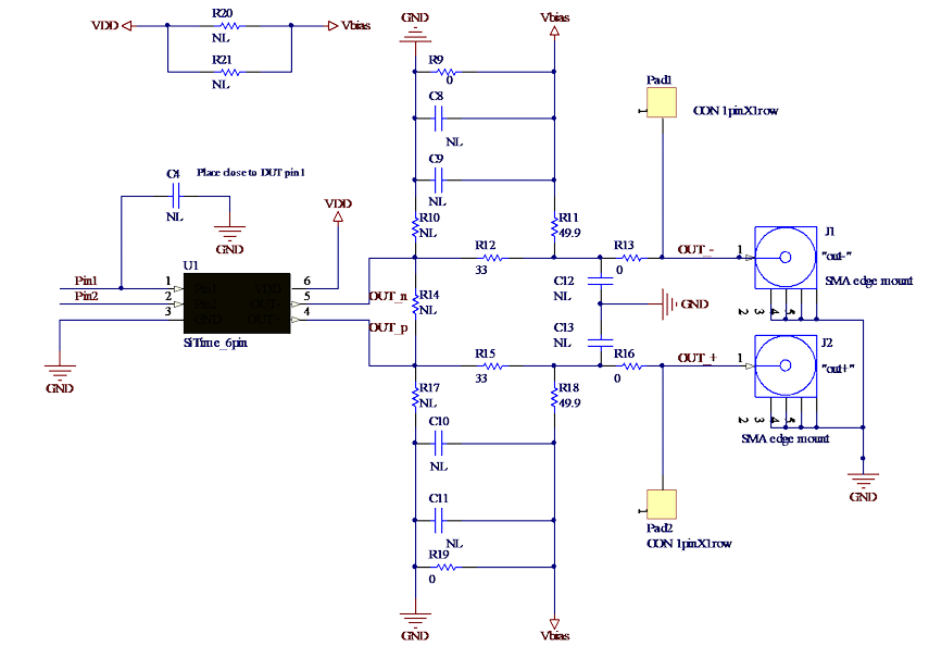
附录 A - 通用 EVB 原理图*

图 7:SiT6760EB rev 1.0 原理图
*请参阅第 3 节,了解出货配置的确切终端电路组件选项。
附录 B - 连接器订购代码
表 2:连接器订购代码

附录 C - 电路板视图

图 8:SiT6760EB rev 1.0 - 俯视图

图 9:SiT6760EB rev 1.0 - 底视图
了解更多SIT9501的信息
了解更多差分振荡器的信息
了解更多时钟发生器的信息
了解更多网络同步/去抖时钟的信息
了解更多MEMS振荡器选型手册的信息

厂商技术支持
收藏网址
400-888-2483






