SiT6503EB评估板:支持SiT95141、SiT95143、SiT95145和SiT95148振荡器的可编程时钟发生器评估板
SiT6503EB 评估板 (EVB) 设计用于评估以下可编程时钟发生器、抖动消除器和网络同步器: SiT95141、SiT95143、SiT95145 和 SiT95148。
1、 简介
SiT6503EB 评估板 (EVB) 设计用于评估以下可编程时钟发生器、抖动消除器和网络同步器。
(1)SiT95141
(2)SiT95143
(3)SiT95145
(4)SiT95148
2 、SiT6503EB 特性
支持 SiT95141、SiT95143、SiT95145 和 SiT95148
由 USB 端口或外部电源供电
用于 11 个输出的可编程 VDDO 电源,可从 3.3、2.5 或 1.8 V 电压中选择
用于显示 SiT6503EB 电源状态信号的 LED 状态指示灯
可通过边缘安装高带宽 SMA 连接器访问 11 个输出中的每个输出
4 对边缘安装 SMA 连接器,用于为外部差分或单端时钟输入供电
通过标准 I2C 或 SPI 接口和 Windows 托管的 Time Master for Clocks GUI,支持设备的全面灵活配置
3、 SiT6503EB 支持资料
SiT6503EB 评估板随附以下附件
SiT6503EB EVB 硬件用户手册
TimeMaster GUI 自安装可执行文件
TimeMaster GUI 用户手册
4、 连接器说明
表 1 列出 SiT6503EB EVB 连接器。
表 1. SiT6503EB 连接器


5、 测试点说明
表 2 介绍了 EVB 上的所有测试点 (TP)。
表 2. SiR6503EB 测试点描述

6 、跳线默认位置表
表 3 列出了 EVB 上跳线的默认位置。
表 3. 跳线默认位置列表


7、 从 FTDI 到 SiT95148 的默认电阻器连接
表 4 列出了从 FTDI 到 EVB 上 SiT95148 器件的默认电阻器连接。
表 4. 从 FTDI 到 SiT6503EB 上 DUT 的默认电阻器连接


8、状态 LED
表 5 列出了图 1 所示 SiT6503EB EVB 上的状态 LED。
表 5. SiT6503EB 状态 LED

*注:当存在相应电压时,所有 LED 都会亮起。

图 1. 状态 LED 指示灯
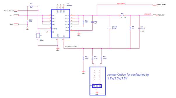
9、 SiT6503EB 电源
SiT6503EB 上的被测器件 (DUT) 模拟供电电压 (VDDIN) 和 DUT 输出供电电压 (VDDOx) 默认配置为 3.3 V,而 DUT PLL 的供电电压 VDD 电源配置为 1.8 V。有关 VDDIN/VDD 和 VDDOx 引脚电源电压的配置,请参阅 SiT95148 数据手册,有关 SiT95148 板载配置选项,请参阅表 6:
表 6. SiT6503EB 电源配置


图 2. VDDIN/VDDOx 电源调节器
注:要更改 VDDIN (J9) 和 VDDOx 电源,请将相应的跳线连接至以下设置:
1) 3.3 V - 将 3 针跳线从 1 连接到 2。
2) 2.5 V - 将 3 针跳线从 2 连接到 3。
3) 1.8 V - 移除跳线。
如图 3 所示,在旁路所有电源的板载稳压器后,可连接外部电源。

图 3 外部电源连接 外部电源连接
提供 PLL 的电源电路如图 4 所示

图 4. PLL 电源稳压器
注:要更改 VDD (J32) 电源,请将跳线连接到以下设置:
1) 3.3V - 将 3 针跳线从 2 连接到 3。
2) 2.5V - 将 3 针跳线从 1 连接到 2。
3) 1.8V - 移除跳线。
10、 I²C/SPI 模式连接
10 引脚接头 J76(图 5)主要用于将 SiT6503EB 配置为 I²C 和 SPI 模式(默认为 I²C 模式)。
对于 I²C 工作模式
1) SCLK_OUT 与 J76 中的 SCLK 短路。
2) SDAIO_OUT 与 J76 中的 SDAIO 短路。
3) CSB_OUT 与 J76 中的 CSB 短路。

图 5. 用于 PLL 的电源稳压器
对于 SPI 运行模式:
1) SCLK_OUT 与 J76 中的 SCLK 短路。
2) SDAIO_OUT 与 J76 中的 SDAIO 短路。
3) CSB_OUT 与 J76 中的 CSB 短路。
4) SDO_OUT 与 J76 中的 SDO 短路。
5) 应移除 JSCL1 跳线。
6) JVDD1 跳线应从(2 至 3)变为(1 至 2)。
7) J73 跳线应从(1 至 2)变为(2 至 3)。
11、时钟输入
SiT6503EB 有 8 个输入端(4 对差分),带 SMA 连接器(IN0_P、IN0_N、IN1_P、IN1_N、IN2_P、IN2_N、IN3_P、IN3_N),用于接收外部时钟信号。如下图 6 所示,所有输入时钟均采用交流耦合和 50 Ω 端接。这表示四个差分输入时钟对。单端时钟可通过驱动差分对的 “P ”端而使 “N ”输入浮动来使用。图 6 显示了 4 对时钟中其中一对的输入时钟终止电路。

图 6. 输入时钟终端电路
12、时钟输出
出厂时,20 个输出驱动器(10 个差分对)均与各自的 SMA 连接器交流耦合,这是默认配置。输出时钟终止电路如下图 7 所示。如果需要直流耦合,可将相应的 0.1 uF 交流耦合电容器换成 0 Ω 电阻器。图 7 显示了 10 对输出中其中一对的输出时钟终止电路。

图 7. 输出时钟终止电路
12.1 输出差分终端
通过更改输出端接电路,可支持 LVDS(默认配置)、LVPECL、HCSL 和 CML 差分信号类型。
12.1.1 LVDS、CML 电路板出厂时支持默认差分 LVDS、CML。信号使用 0.1 uF 陶瓷电容进行交流耦合,而不是使用相应的串联电阻 RSExx(请参阅表 7)。
表 7. 输出端口 RSExx 电阻器

表 8 所示的输出端接电阻未填入。
表 8. 输出端口未填充电阻

12.1.2 LVPECL
对于 LVPECL 输出配置,应使用 0.1 uF 陶瓷电容代替相应的串联电阻 RSExx(参见表 7)。表 9 列出了与输出驱动器 VDD 电平有关的终端电阻值。
表 9. LVPECL 输出端口终端电阻器

此外,确保跳线 JSCLxx 已按表 10 填好,以便通向 GND。
表 10. 输出端口至接地的跳线

12.1.3 HCSL
对于 HCSL 输出配置,串联电阻器 RSExx(参见表 7)。每个输出端口应使用 33 Ω。请注意,在接收器侧,每对通道应通过 50 Ω 端接至 GND。
13 快速入门
在 Windows 电脑上安装 SiT95148 图形用户界面软件
确认跳线安装如表 3 所示
将 USB 电缆从 SiT6503EB 的 J3 连接至电脑
启动 SiT95148 软件 GUI
参考随附的《SiT95148 软件用户手册》在 SiT6503EB 上配置频率计划
默认输出驱动器配置为 LVDS,输出驱动器电源配置为 3.3 V。
EVB 上的默认 VDD 电源配置为 1.8 V,EVB 上的默认 VDDIN 电源配置为 3.3 V
EVB 上的 FTDI 芯片默认配置为 I2C 通信协议。
EVB 默认配置如图 8 所示。

图 8. SiT6503EB 启动器连接图
单 USB 电源操作的一般准则如下:
使用 USB 3.0 或 USB 2.0 端口。这些端口在 +5V 电压下可分别提供 900 mA 和 500 mA 电流。
如果使用的是 USB 2.0 端口,且电流受限,则应关闭足够的 DUT 输出稳压器,使 DUT 总电流降至 470 mA 以下。
注:USB 2.0 端口的电流可能大于 500 mA。只要标称 +5 V 电压平稳下降小于 10%,EVB 仍可工作
附录 A:EVB 原理图
EVB 顶层图

图 A1. SiT6503EB 顶层图
电源

图 A2. SiT6503EB 电源图
左侧电源

图 A3. SiT6503EB 左侧电源图
ODR1 电源

图 A4. SiT6503EB ODR10 电源图
ODR2 供电

图 A5. SiT6503EB ODR0 电源图
ODR3 电源

图 A6. SiT6503EB ODR1 电源图
ODR4 电源

图 A7. SiT6503EB ODR2 电源图
ODR5 电源

图 A8. SiT6503EB ODR3 电源图
ODR6 电源

图 A9. SiT6503EB ODR4 电源图
ODR7 电源

图 A10. SiT6503EB ODR5 电源图
ODR8 电源

图 A11. SiT6503EB ODR6 电源图
ODR9 电源

图 A12. SiT6503EB ODR7 电源图
ODR10 电源

图 A13. SiT6503EB ODR10 电源图
FTDI 电源

图 A14. SiT6503EB FTDI 电源图
PLL 电源

图 A15. SiT6503EB PLL 电源图
输入时钟

图 A16. SiT6503EB 输入 CLKS 图
输出时钟

图 A17. SiT6503EB 输出 CLKS 图
状态指示灯 - 2

图 A18. SiT6503EB 状态 LED - 2
QFN SiT95148 DUT

图 A19. QFN SiT95148 DUT 图
FTDI

图 A20. SiT6503EB FTDI 图表
附录 B:EVB 俯视图

了解更多时钟发生器的信息
了解更多网络同步/去抖时钟的信息
了解更多MEMS振荡器选型手册的信息

厂商技术支持
收藏网址
400-888-2483






